Dường như chúng tôi không thể tìm thấy những gì bạn đang tìm kiếm. Có lẽ tìm kiếm có thể giúp ích.
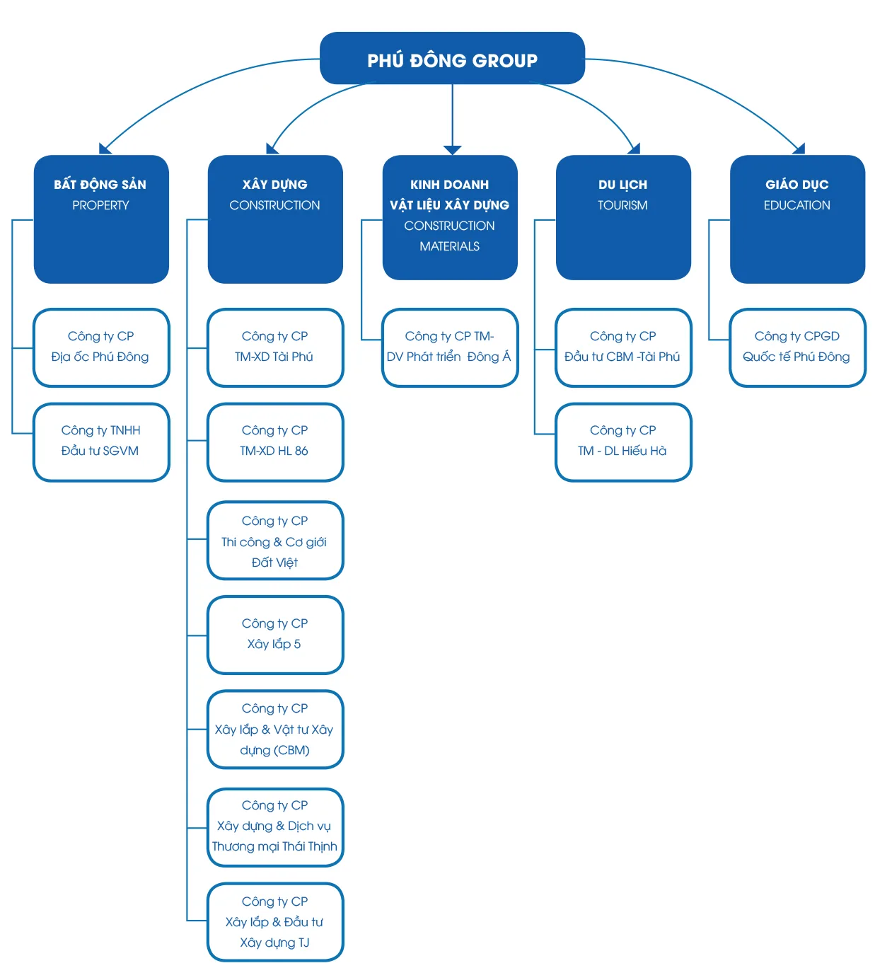
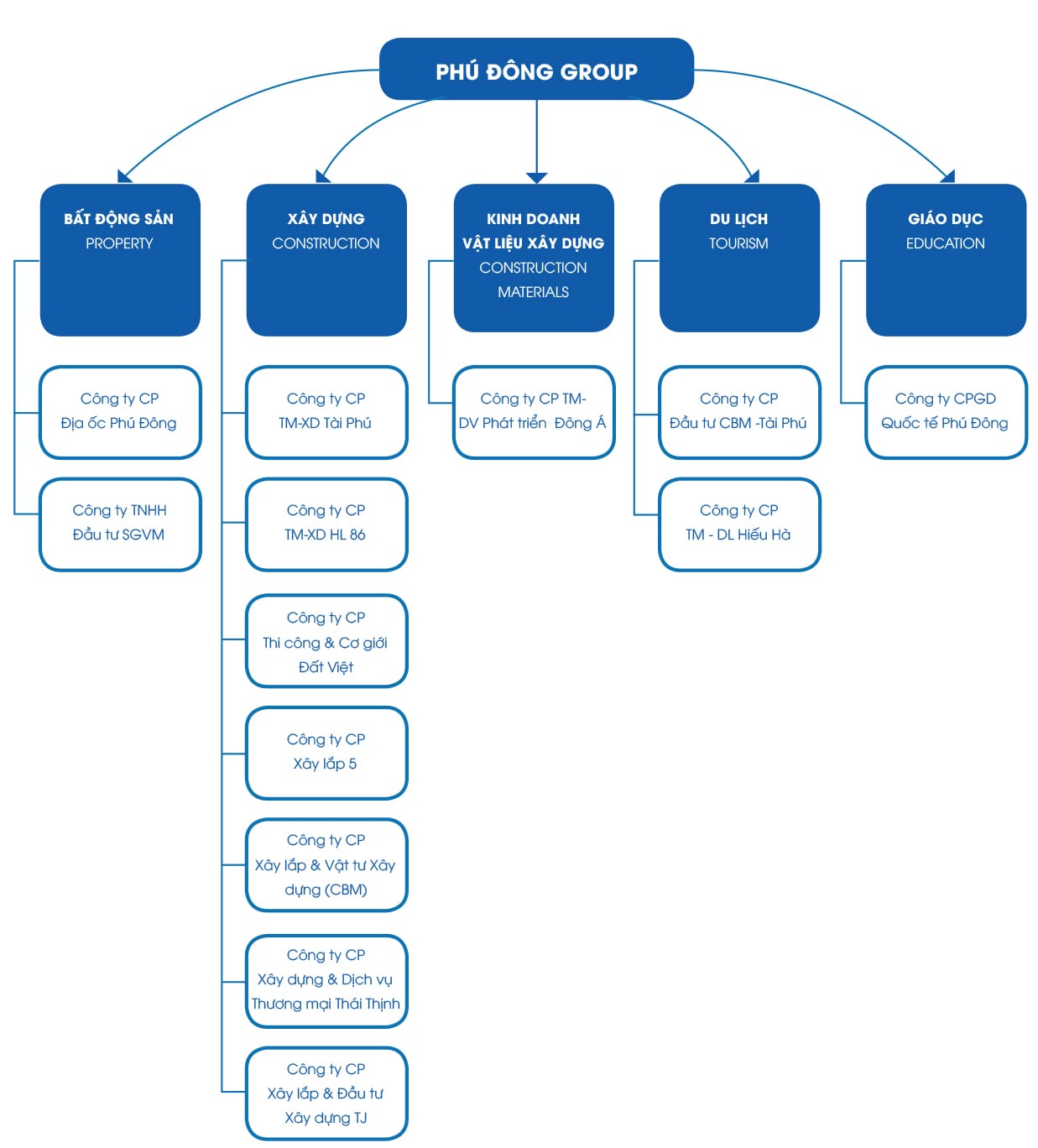
Phú Đông Group hoạt động trong 05 lĩnh vực chính: Bất động sản; Xây dựng; Kinh doanh vật liệu xây dựng; Giáo dục; Du lịch

Phú Đông Group hoạt động trong 05 lĩnh vực chính: Bất động sản; Xây dựng; Kinh doanh vật liệu xây dựng; Giáo dục; Du lịch

Dường như chúng tôi không thể tìm thấy những gì bạn đang tìm kiếm. Có lẽ tìm kiếm có thể giúp ích.